"Kleine" bzw. vereinfachte Verfahren


|
|
Vereinfachte Verfahren bzw. kleine Änderungen |
|
§ im StROG |
ÖEK-Änderung: § 24a FWP-Änderung: § 39 |
|
Einleitung des Verfahrens |
Verfügung durch Bürgermeister (+ Informieren des Gemeinderatsmitglieder bei ÖEK-Änderung §24a) |
|
Art der Beteiligung |
Auflage oder Anhörung (nur Eigentümer betroffen) |
|
Pflicht zur öffentlichen Auflage |
Ja oder alternativ Anhörung |
|
Pflicht zur öffentlichen Versammlung |
Nein |
|
Einwendungsrecht |
Bei Auflage: Jedermann |
|
Genehmigung durch Landesregierung notwendig |
Nein (außer bei Genehmigungsvorbehalt*) |
|
Fristen |
keine feste Genehmigungsfrist (außer wenn es in ein Genehmigungsverfahren übergeht) |
|
Kundmachung |
Ja (nach Beschluss) |
|
Besonderheiten |
ggf. Anhörung statt Auflage möglich |
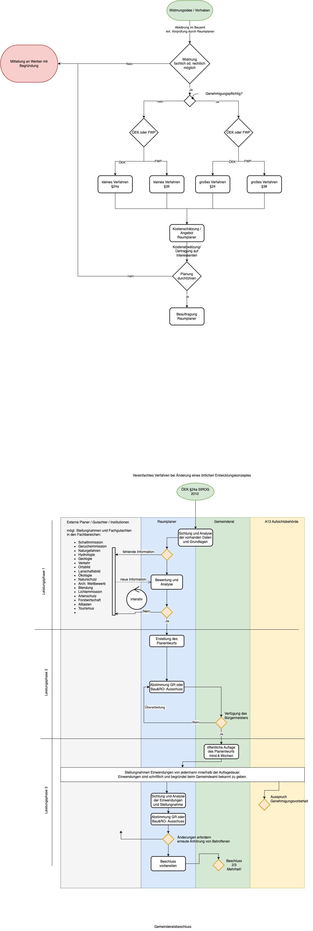
1. Anwendungsfälle und Rechtsgrundlage
- §24a: bei Änderungen eines örtlichen Entwicklungskonzeptes, die nur auf anrainende oder durch Barrieren getrennte Grundstücke wirken
- §39: Änderungen eines Flächenwidmungsplanes, die
- im Rahmen eines genehmigten Entwicklungskonzeptes erfolgen, oder
- nur Änderungen der Bebauungsplanzonierung betreffen
2. Vorbereitung (außerhalb des formalen Verfahrens)
- Vorabstimmungen mit Fachabteilungen, Gemeinden, Eigentümern
- Einholen von Gutachten (Schall-, Oberflächenentwässerung-, Verkehrsgutachten, ect.)
- Erstellung der Entwurfsunterlagen
Standardablauf eines vereinfachten Verfahrens
FWP: Verfahren nach § 39; § 38 Abs. 1–8 ; ÖEK: Verfahren nach § 24a, § 24 Abs. 2, 3, 4, 6 bis 8
3. Einleitung des Verfahrens
Beim vereinfachten Verfahren ist kein Gemeinderatsbeschluss notwendig. Das Verfahren wird über eine Verfügung des Bürgermeisters über die Auflage und das Informieren der Gemeinderatsmitglieder eingeleitet. Zudem müssen bestimmte Stellen darüber verständigt werden.
- Kundmachung (beim Auflageverfahren):
- Anschlag an der Amtstafel (in Graz auch Amtsblatt)
- Kalendermäßige Angabe der Auflagefrist
- Möglichst zusätzliche ortsübliche Veröffentlichung
- Hinweis auf Einsicht und Einwendungsmöglichkeit
- Verständigungen / Benachrichtigungen - §24 Abs. 3:
- Fachabteilung Raumordnung (Amt der Landesregierung) + vollständige Unterlagen.
- Benachbarte Gemeinden
- Kammern (Wirtschafts-, Landwirtschafts-, Arbeiterkammer usw.).
- Nur bei Flächenwidmungsplan: Verständigung betroffener Grundeigentümer bei Umwidmungen.
4. Beteiligung und öffentliche Auflage (bzw. Anhörung)
Es besteht die Pflicht zur öffentlichen Auflage. Betrifft die Änderung nur auf anrainende oder durch Barrieren getrennte Grundstücke, kann alternativ ein Anhörungsverfahren durchgeführt werden.
- Auflageverfahren:
- Auflagezeitraum: mindestens 8 Wochen
- Auflage im Gemeindeamt (Magistrat)
- Empfohlen: Veröffentlichung auch online
- Einwendungsmöglichkeit für Jedermann (schriftlich, begründet)
Besondere Pflichten während der Auflage:
- Umweltprüfungspflicht prüfen:
- Bei Pflicht: Anwendung §§ 5a bis 5d StROG.
- Keine Pflicht: Begründung muss gemeinsam mit dem örtlichen Entwicklungskonzept aufliegen
- Anhörungsverfahren:
- Direkte schriftliche Anhörung der betroffenen Grundeigentümer.
- Schriftliche Einwendungen innerhalb einer gesetzten Frist möglich
- Hinweis auf Einsichtnahme
- Sonderfall -
- Die Landesregierung kann während des Auflageverfahrens verlangen, dass ein Genehmigungsverfahren durchgeführt wird (=Genehmigungsvorbehalt), wenn Versagungsgründe vorliegen
- Tritt dieser Fall ein, wird das Verfahren wie ein "großes Verfahren" fortgesetzt (§ 24 Abs. 9–14)
5. Behandlung der Einwendungen
Während der Beteiligungsphase können Einwendungen eingehen, welche behandelt und ggf. eingearbeitet werden müssen. Eine vorherige Abstimmung mit der Behörde wird empfohlen, um einer möglichen Versagung vorzubeugen.
- Vorlage des Entwurfs und der Einwendungen an den Gemeinderat
- Beratung und Abwägung der Einwendungen im Gemeinderat/Unterausschuss
- Mögliche Überarbeitung des Entwurfs:
- Bei wesentlicher Änderung: erneute Anhörung von den jeweils Betroffenen erforderlich
- Verständigung der Einwender über Annahme oder Ablehnung der Einwendung (schriftlich mit Begründung)
6. Beschlussfassung und Übermittlung an die Aufsichtsbehörde
Wurden die Dokumente mit Behandlung aller Einwendungen fertiggestellt, müssen diese beschlossen, kundgemacht, und eine Ausfertigung der Kundmachung an die Landesregierung übermittelt werden.
- Beschluss der über die Behandlung der Einwendungen
- Beschluss des überarbeiteten Entwurfs durch den Gemeinderat
- Kundmachung der beschlossenen Änderung
- Übermittlung einer Ausfertigung an die Landesregierung
7. Inkrafttreten
Zwei Wochen nach Kundmachug der beschlossenen Änderung tritt diese in Kraft.
No comments to display
No comments to display